Fun-Projekt: Handscheinwerfer mit Nichia COB Serie 216

Anleitungen für "hausgemachte" LED Projekte

Moderator: T.Hoffmann

Antworten
ustoni
Auserwählter
Auserwählter
Beiträge: 2140
Registriert: Sa, 04.06.11, 12:39
Wohnort: Mechernich

Mo, 05.10.15, 21:37

Gleich vorab: das nachfolgend beschriebene Projekt ist so ziemlich das sinnfreieste, das ich je gebaut habe. Wie die Überschrift schon andeutet: ich wollte es einfach mal ausprobieren, nur um zu sehen, was dabei rauskommt, also nur so zum Spaß. :wink:
Ziel war ein batteriebetriebener transportabler Scheinwerfer (sozusagen eine Taschenlampe XXL :lol: ) mit möglichst hohem Lichtstrom. Während dem Entwurf habe ich das Teil dann auf den wahlweisen Betrieb über Kabel vom Zigarettenanzünder eines Autos erweitert.
Lichtquelle ist ein Nichia COB Typ 216 neutralweiß, betrieben mit einem Strom von 500 mA. Daraus ergibt sich ein recht beeindruckender Lichtstrom von 2500 lm.

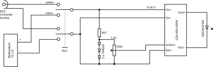
Verdrahtungsplan:
00 Schaltplan.jpg
Materialbedarf:
1x Nichia COB 216: http://www.leds.de/High-Power-LEDs/Nich ... weiss.html
1x Anschlusselement: http://www.leds.de/High-Power-LEDs/High ... Serie.html
1x Ledil Adapter: http://www.leds.de/High-Power-LEDs/Lins ... -70mm.html
1x Ledil Reflektor 12°: http://www.leds.de/High-Power-LEDs/Lins ... ot-12.html
1x KSQ LDH-45A-500W: http://www.elpro.org/shop/shop.php?p=LDH-45A-500
1x Kühlkörper ModuLED9950-B : http://www.elpro.org/shop/shop.php?p=ModuLED9950-B
1x Poti, 100k
1x Widerstand, 4k7
3x Diode, 1N4004
1x Wippschalter, 2-polig, EIN-AUS-EIN
1x KFZ-Universalbuchse (Zigarettenanzünder)
1x Batteriehalter, 6fach-D
1x Batteriehalter 4fach-D
10x Batterie D
Diverse Alu-Bleche
Diverse Alu-Winkel
1x Möbelgriff aus dem Bauhaus (als Handgriff)
Schrauben, Muttern, Kabel
2x Universalstecker KFZ (Zigarettenanzünder)

Dioden und Widerstand habe ich direkt an die Anschlüsse des Potis gemäß Schaltplan gelötet.
Aus den Blechen und Aluwinkeln habe ich das Gehäuse - bestehend aus 2 Teilen - zusammengeschraubt. Das Oberteil besteht aus Deckel , Front und Seitenteilen und nimmt Kühlkörper mit COB-Modul, KSQ, Schalter und Poti links und Buchse rechts auf:
02 innen.JPG
Vor Montage des Kühlkörpers wurde das COB-Modul verdrahtet und mit Anschlusselement und Ledil Adapter aufgeschraubt (inklusive Wärmeleitpaste):
01 COB.JPG
Der Reflektor wird später einfach aufgesteckt.
Das Unterteil des Gehäuses besteht aus Boden und Rückseite. Auf dem Boden sind die Batteriehalterungen festgeklebt. Zusammengeschraubt werden die beiden Teile mit M3-Rändelschrauben; die entsprechenden Muttern habe ich zuvor in Aluwinkeln des Oberteils eingeklebt. Beide Teile komplett aufgebaut und verdrahtet:
03 komplett.JPG
Seitenansicht zusammengeschraubt mit Reflektor:
04 Seite.JPG
Zugehöriges Kabel, ca. 4m lang:
05 Kabel.JPG
Und hier noch 2 Fotos im Betrieb:
Von oben nach unten:
- Ford KA mit Abblendlicht
- Ford KA mit Abblendlicht und Handscheinwerfer
06 AL.JPG
07 AL+SW.JPG
Bei reinem Batteriebetrieb dürften die Batterien nicht mehr als 2 bis maximal 3 Stunden halten. :oops:
Sollte also tatsächlich jemand eine praktische Anwendung für diesen Handscheinwerfer haben, empfehle ich den Betrieb über Akkus. Das Teil befindet sich inzwischen mitsamt Kabel im Kofferraum (zusammen mit Sicherheitswesten und Verbandskasten). Bei einem nächtlichen Notfall könnte es sich nochmal bewähren.
Ansonsten: Nice to have.

Und auch wenns noch so sinnfrei ist: 2500 lm sind bei Nacht verdammt hell. :D
Benutzeravatar
Achim H
Star-Admin
Star-Admin
Beiträge: 13067
Registriert: Mi, 14.11.07, 02:14
Wohnort: Herdecke (NRW)
Kontaktdaten:

Mo, 05.10.15, 22:50

Was mir an der Leuchte nicht so dolle gefällt, ist, dass die Batterien nicht durch ein Band gehalten werden. Einmal etwas heftiger auf den Punkt aufgesetzt könnten diese aus den Haltungen springen.

Hast Du die Led-Vorwärtsspannung mal gemessen?
Möglicherweise hätte das Meanwell LDB-500LW ausgereicht (9-30V auf 2-32V @ 500mA).
Das LDB-500LW ist rund 25% günstiger und deutlich kleiner bei annähernd gleichgutem Wirkungsgrad (nur 89 statt 90% @12V).

PWM-Dimmer erforderlich.
Zum Beispiel meinen Entwurf (35x16mm)
ustoni
Auserwählter
Auserwählter
Beiträge: 2140
Registriert: Sa, 04.06.11, 12:39
Wohnort: Mechernich

Di, 06.10.15, 00:13

Was mir an der Leuchte nicht so dolle gefällt, ist, dass die Batterien nicht durch ein Band gehalten werden.
Na ja, was das betrifft bist Du mir etwas voraus. Soooo dolle gefällt mir die ganze Leuchte nicht. :lol:

Leuchtet eben, und das ziemlich helle. :wink:

Die Batterien sitzen übrigens bombenfest. Sollte ich mit dem Teil tatsächlich mal nachts über Stock und Stein gehen und trotzdem so heftig hinknallen, dass die Batterien rausspringen, mach ich mir bestimmt keine Gedanken über die Batterien; dann passt definitiv was mit meinen Augen nicht. :lol:

:wink:
Zuletzt geändert von ustoni am Di, 06.10.15, 07:22, insgesamt 1-mal geändert.
t_schulz
Mega-User
Mega-User
Beiträge: 358
Registriert: Di, 04.10.11, 14:43
Wohnort: Streichen

Di, 06.10.15, 07:21

ich find's toll!

Ein Leselicht für 100 Leser! :lol:
O.Mueller
Moderator
Beiträge: 4089
Registriert: Do, 23.02.06, 15:08
Wohnort: Südbaden
Kontaktdaten:

Di, 06.10.15, 08:25

Damit kannst du einen blitzdingsen ! :shock:
Hefli
Super-User
Super-User
Beiträge: 85
Registriert: Mo, 04.01.16, 03:42
Wohnort: Franken

Mo, 04.01.16, 15:39

Das ist mal ein Licht! :D
Achim H hat geschrieben:Möglicherweise hätte das Meanwell LDB-500LW ausgereicht (9-30V auf 2-32V @ 500mA).
Das geht nur bis 32 Volt.

3 Fragen:
> Wie warm wird denn dein Kühlkörper?
> Wenn du mit dem Podi regelst, ist dann ein Flackern zu erkennen?
> Kannst du 0% dimmen oder leuchtet es leicht?
Benutzeravatar
Achim H
Star-Admin
Star-Admin
Beiträge: 13067
Registriert: Mi, 14.11.07, 02:14
Wohnort: Herdecke (NRW)
Kontaktdaten:

Di, 05.01.16, 00:55

Das geht nur bis 32 Volt.

Schon klar. Deswegen hatte ich ustoni auch gefragt, ob er die Vorwärtsspannung mal gemessen hat. Laut Kurzdatenblatt beträgt die Vorwärtsspanung 33V @ 500mA. Sollte die gemessene Vorwärtsspanung max. 32V groß sein, hätte das LDB-500LW dafür ausgereicht.
ustoni
Auserwählter
Auserwählter
Beiträge: 2140
Registriert: Sa, 04.06.11, 12:39
Wohnort: Mechernich

Mo, 11.01.16, 17:13

Sorry für die späte Antwort, aber mich hat´s am 1.1. böse erwischt. War bis heute wegen einem Blinddarmdurchbruch mit Bauchfellentzündung im Krankenhaus. Durfte zwar heute wieder nach Hause, Genesung und Behandlung werden sich aber noch ein paar Wochen ziehen.

Die Vorwärtsspannung des Moduls habe ich nicht gemessen. Erfahrungsgemäß liegt die Spannung bei den Nichia-Modulen geringfügig niedriger als im Kurzdatenblatt angegeben, kommt aber sehr nahe an die angegebene Spannung. Betrachtet man die kompletten Materialkosten, kommt es auf 5€ mehr oder weniger aber nun wirklich nicht an.

Zu den Fragen:
Gemessen habe ich die Temperatur nicht (habe kein Netzteil und Batteriebetrieb ist mir zu teuer). Die Temperaturdifferenz lässt sich bei den MechaTronix-Kühlkörpern aber sehr genau vorhersagen.
Bei 33 V und 500 mA ergibt sich eine Leistung von 16,5 W. Der elektrische Wirkungsgrad des Moduls liegt deutlich über 40%. Geht man also von einer Wärmeleistung von 10 W aus, ergibt sich laut Datenblatt des Kühlkörpers eine Temperaturdifferenz von 19°C. In der Praxis dürfte dieser Wert noch etwas niedriger liegen.

Ich wollte ohnehin noch einen Grundlagenartikel zum Temperatur-Management schreiben, aufgrund der momentanen Situation wird das aber eher Ende Februar werden. Allzu lange kann ich noch nicht am PC sitzen. :(

Mit dem Poti lässt sich die Helligkeit stufenlos (also ohne Flackern) bis auf 0% runter regeln.
Hefli
Super-User
Super-User
Beiträge: 85
Registriert: Mo, 04.01.16, 03:42
Wohnort: Franken

Mo, 11.01.16, 20:21

Dann als erstes gute Besserung! Das ist gar keine nette Sache.

Danke für deine Rückmeldung.
oscar
Mega-User
Mega-User
Beiträge: 412
Registriert: So, 15.06.14, 10:36

Di, 12.01.16, 02:16

Hi,

gute Besserung.

Dem Reflektor würde ich noch einen Stoßschutz verpassen, z.B. einen vorne mit einer Plexiglasscheibe (rel. bruchsicher) versehenen stabilen Metallkäfig, der am Gehäuse montiert ist. Ansonsten reißt/bricht der Reflektor ratzfatz ab. Sind ja nur die drei kleinen Plastiknippel vom Adapter, die den Reflektor halten. Trotz Polycarbonat brechen die unten recht leicht ab. Ist ja nicht viel an Materialdicke.
Und unten ans Gehäuse Gummifüße dran.

Grüße, Markus
ustoni
Auserwählter
Auserwählter
Beiträge: 2140
Registriert: Sa, 04.06.11, 12:39
Wohnort: Mechernich

Di, 12.01.16, 09:17

Danke euch erstmal!

@oscar:
Das wäre sicherlich eine sinnvolle Erweiterung, wenn man den Reflektor fest verklebt.
Bei obigem Gerät ist der Reflektor aber nur auf die Halterung gesteckt. Das hält verblüffend gut, von allein fällt er mit Sicherheit nicht ab. Vorteil: man kann auch Reflektoren mit anderem Öffnungswinkel aufstecken. Das war auch von vornherein so beabsichtigt. Bei einer Festinstallation hätte ich auf die Halterung verzichtet, das COB-Modul verlötet und den Reflektor direkt aufgeklebt.

Gummifüße sind natürlich schon drunter, man möchte das Gerät ja auch ohne Kratzer aufs Wagendach stellen können. :wink:
oscar
Mega-User
Mega-User
Beiträge: 412
Registriert: So, 15.06.14, 10:36

Di, 12.01.16, 10:58

Na ja, Du brauchst mit dem Reflektor nur mal wo gegenstoßen und schon ist er hin, egal ob verklebt oder nur gesteckt. Dem COB tut ein solcher Stoß sicher auch nicht gut.
ustoni
Auserwählter
Auserwählter
Beiträge: 2140
Registriert: Sa, 04.06.11, 12:39
Wohnort: Mechernich

Di, 12.01.16, 12:08

Da hast Du natürlich vollkommen recht. Wenn jemand so ein Teil häufig benutzt, sollte er die von Dir vorgeschlagene Erweiterung auf jeden Fall einbauen.
Für mich war es ein reines Spaßprojekt. Wie ganz oben schon erwähnt, ist der Scheinwerfer im Kofferraum meines Autos eingelagert, Reflektor natürlich getrennt.
Ist für mich halt ein Nice-to-have für Notfälle. :D
guru4-7
Mini-User
Beiträge: 1
Registriert: Di, 12.01.16, 20:50

Di, 12.01.16, 20:59

Hast du schon mal daran gedacht es mit aufladbaren Accu´s zu betreiben? Am besten mit eingebautem Ladegerät. Platz dafür wäre doch?
lg Franz :?:
ustoni
Auserwählter
Auserwählter
Beiträge: 2140
Registriert: Sa, 04.06.11, 12:39
Wohnort: Mechernich

Mi, 13.01.16, 06:24

Es wäre ganz nett, sich den Originalpost dann auch komplett anzusehen.
Zitat aus meinem Text, unmittelbar unter dem letzten Foto:
Bei reinem Batteriebetrieb dürften die Batterien nicht mehr als 2 bis maximal 3 Stunden halten. :oops:
Sollte also tatsächlich jemand eine praktische Anwendung für diesen Handscheinwerfer haben, empfehle ich den Betrieb über Akkus.
johnson
Ultra-User
Ultra-User
Beiträge: 980
Registriert: Mi, 24.02.10, 14:10
Wohnort: Bayern

Mi, 13.01.16, 14:33

Hi ustoni,

erst mal gute Besserung. Echt keine schöne Sache.

Zum anderen, einfach geiles Teil. Schlicht, einfach, funny. :wink:
Auf jeden Fall 5* wert.
Antworten