Schaltbild einer Solarlampe analysieren

Fragen zu Schaltungen, Elektronik, Elektrik usw.

Moderator: T.Hoffmann

Antworten
martin160257
Mega-User
Mega-User
Beiträge: 211
Registriert: Mo, 27.11.06, 21:54
Wohnort: Arnsberg
Kontaktdaten:

Sa, 14.04.07, 20:04

Hallo
Ich habe mir einige der billigen Solargartenleuchten gekauft.
Das die Technik im Ineren nicht viel Wert ist ist mir klar!!
Doch das Prinzip das hinter dieser Schaltung steckt möchte ich verstehen.
Daher habe ich aus der Platine erstmal ein Schaltplan gezeichnet (küntlerisch nicht
wertvoll aber sollte verstanden werden.
Also erstmal ein Bild der Platine von oben
1122_Platine_vo_1.jpg
Und eins von unten
1122_Platine_vu_1.jpg
Und nun das von mir erzeugte Schaltbild
1122_Solarleuchte_1.jpg
Was an dem Schaltbild klar ist
Die 4 hintereinander geschalteten Solarzellen erzeugen ca. 2V und 20mA im Leerlauf
Der Strom läd über die Diode die Akkuzelle
Über den Spannungsteiler vor der Diode wird der erste Transistor beim Zustand LADEN
durchgeschaltet und legt die Basis von T2 auf Minus
Liegt am Spannungsteiler kein Potenzial mehr an macht T1 zu soweit klar.
Aber nun hakt es, was macht T2 und wofür ist der Kondensator.
Ich vermute das das Ein Schwingkreis ist der die Spannung hochsetzt für die LED.
Denn mit meinem statischen DVM kann ich da nichts gescheites mehr messen.
Müsste dazu mein altes Hameg-Teil hervorkramen.
Die Solarzellen (wenn man die Dinger überhaupt so nennen darf) sind je 1cm2
und liefern zusammen 40mW
Ich möchte die Schaltung mitsamt Solarzelle Akku und LED aufrüsten, so dass sie Licht bringt
gemeint sind 3-4 16000mC LEDs also 120mA bei 3,6V über einen Zeitramen von min 6Std
2,6 -2,8 Ah Akku sollte das bringen, schafft die Versorgung der LEDs der 4401??
Die Solarzellen habe ich aus Bruchzellen gebastelt, 4 Stck. 14mm x 60mm und zusammengeschaltet
bringt gut 300mW habe bei halb vollem NMH Akku mit 1,4 V ladespannung 245mA Strom gemessen.
Nur die Schaltung fehlt noch.
Fasti
Mega-User
Mega-User
Beiträge: 213
Registriert: So, 07.01.07, 20:20

Mo, 16.04.07, 20:16

Hallo!

Also wenn ich das richtig sehe, dann funktioniert das ganze so:

Wie du richtig gesehen hast wird die Basis von T2 kurzgeschlossen solange die Solarzelle ausreichend Strom liefert. Der Kondensator ist somit durch den Basiswiderstand und T1 gegen Masse kurzgeschlossen und entladen. Macht jetzt T1 zu, weil der Strom aus der Solarzelle nicht mehr ausreicht, fließt ein Strom aus dem Akku über die Spule (du hast zwar einen Widerstand nach der Diode eingezeichnte aber das muss eine Spule sein, sonst funktioniert das nicht.) und die zwei Widerstände in die Basis des Transistors, welcher öffnet und die Spule kurzschließt, wodurch ein Strom durch die Spule fließt. Gleichzeitig wird durch den Strom auch der Kondensator geladen. Erreicht die Spannung im Kondensator die Basis-Emitter-Spannung des Transistors sperrt dieser. Die Spule will den Strom weitertreiben. Da die LED aber eine höhere Durchflußspannung hat muss die Spannung ansteigen, bis die Durchflußspannung erreicht ist. Dann wird die in der Spule gespeicherte Energie in Form eines Stromes durch die Diode entladen. Jetzt kommt der Part wo ich selber nicht ganz sicher bin, es erscheint mir aber die einzige logische Lösung. Da die Spannung ja über der Spannung des Akkus liegt und die Shottkydiode schon bei 0,2V höherem Potential auf der Anodenseite zu leiten beginnt, wird diese leitend und ein Strom über den vorderen Spannungsteiler fließt, welcher auch wieder in die Basis von T1 fließt und die Basis von T2 kurzschließt und jetzt kommt der wichtigste Punkt, den Kondensator wieder entlädt. Ab dann beginnt der Spaß von neuem.
Keine Gewähr zur Richtigkeit dieser Analyse.
Das ganze für eine andere Konstellation zu rechnen ist nicht ganz trivial.
Da du aber den PR4401 verwenden möchtest müsste man sich überlegen, wie man die Versorgung von dem Teio unterbrechen kann bei Sonneneinstrahlung dafür bin ich aber schon zu müde....
ich geh ins Bett.

Grüße und GN8

Christian
martin160257
Mega-User
Mega-User
Beiträge: 211
Registriert: Mo, 27.11.06, 21:54
Wohnort: Arnsberg
Kontaktdaten:

Di, 17.04.07, 10:40

Danke
werde mal einige der widerstände einseitig ablöten und durchmessen,
auf der Platine sind die alle mit R 1-X angegeben.
Einzig der Reihenwiderstand zur LED ist anders bezeichnet kann ich aber noch nicht genau sehen.
Dazu aber später mehr, wenn ich mehr sehe werde ich davon wieder Bilder zeigen.
ist schon eine interessante Schaltung.
Nun zu dem 4401, der ist mir zu klein in der Leistung.
Habe mir den Max1797 mal angesehen, der kann mehr Strom und hat definierbare abschaltmöglichkeiten,
siehe hier
http://www.wilke.de/guntherspage/view.p ... jectID=890
sehr schön beschrieben. (und in deutsch :) )
muß nur noch eine gescheite Bezugsquelle finden. Ist zwar auch klein aber für normal-Motoriker noch
zu verarbeiten.
Dann also bis später!!
Fasti
Mega-User
Mega-User
Beiträge: 213
Registriert: So, 07.01.07, 20:20

Di, 17.04.07, 16:56

Hallo!

Vergiß die Schwingkreisbeschreibung von gestern, war wohl zu müde......
Habs mir nochmal durchüberlegt und irgendwie komm ich da noch auf keinen grünen Zweig.
Das Abschaltverhalten von T2 in Bezug zur Spannung am Kondensator ist noch der Knackpunkt.
Der eine Widerstand zur LED schaut aus wie ein 0 (null) Ohm Widerstand, da er nur einen schwarzen Ring hat.
Ich habs mir soweit durchüberlegt, dass ja der Transistor erst einschaltet wenn die Kondensatorspannung größer als die Basis-Emitterspannung von T2 ist (plus der Spannung über dem Basiswiderstand) und nicht so wie gestern beschrieben, dass er dann zu macht. Das würde aber dann bedeuten, dass der Kondensator anders entladen werden muss und T1 wirklich nur die Ein- bzw. Auschaltfunktion während Sonnenbestrahlung realisiert.
mhm, grübel

Es gab mal vor rund 2,5 Jahren im Elektor Halbleiterheft eine Schaltung, welche 1-5 Akkus laden konnte und dass im Maximum Power Point der Solarzellen, was die Effizienz des Ladevorganges steigerte. Da dran dann ne KSQ mit Schaltregler und fertig wär die Lampe allerdings auch zu einem Vielfachen des Preises :-)! Dafür ginge die dann auch mit einer P4.

Grüße

Christian
martin160257
Mega-User
Mega-User
Beiträge: 211
Registriert: Mo, 27.11.06, 21:54
Wohnort: Arnsberg
Kontaktdaten:

Mi, 18.04.07, 11:46

Bin auch noch nicht viel weiter.
Habe aber die Widerstände mal hochgelegt und durchgemessen, in den Schaltplan eingetragen.
Sieht dann so aus.
1122_Schaltplan_neu_1.jpg
Interessant daran ist der Reihenwiderstand der LED. Der ist auf der Platine mit D1 bezeichnet,
ist aber definitiv ein Widerstand, von 0,4 Ohm, die genauigkeit des Wehrtes kann ich aber nicht
genau bestätigen da mein DVM nur einen 200 Ohm Bereich hat Also mit Vorsicht zu geniessen.
1122_Platine_2_1.jpg
dann habe ich die Bezeichnungen auf der anderen Platinenseite auch nochmal
1122_Platine_1_1.jpg
also alle Widerstände auch als R bezeichnet
Und die Hochgesetzten Widerstände mal in gross
1122_Widerstnde_1.jpg
Werde wohl doch meien alten Hameg 512 herausholen um das dynamische verhalten zu betrachten.
Ob ich aber davon Bilder hinbekomme weis ich nicht werde es aber versuchen.
also weiter grübeln.
Melde mich dann nochmal.
Benutzeravatar
Qs'Tree
Mega-User
Mega-User
Beiträge: 196
Registriert: So, 04.06.06, 19:30
Wohnort: Bayern

Sa, 21.04.07, 21:46

Hallo martin160257,

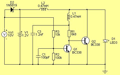
ich hab die Schaltung auseinandergenommen. R1 & R2 sind keine Widerstände sondern Induktivitäten/Spulen.
Folgende Bauteile kommen hier zur Verwendung

D1 (Vorwiderstand) 0.4 Ω

R1 (Induktivität) 460 µH
R2 (Induktivität) 470 µH

R3 (Widerstand) 6.8 kΩ
R4 (Widerstand) 6.8 kΩ
R5 (Widerstand) 30 kΩ

C1 (Kondensator)1.2 nF

T1 (Transistor) BC338
T2 (Transistor) BC338

Eine vergleichbare Schaltung habe ich erst kürzlich zusammengebastelt. Der Schaltplan ist, bis auf einen zusätzlichen Kondensator, identisch. Der zusätzliche Kondensator sorgt dafür, dass die Schaltung auch bei großen Bauteiltoleranzen einwandfrei funktioniert. Den Wert der Solarzellen (10V) stimmt nicht. Es wurde hier eine Solarzelle mit einer Spannung von 2,4 Volt verwendet
583_Schaltplan_martin_1.jpg
Die Schaltung funktioniert recht gut und auch die Helligkeit der LED ist okay. Bei LED-Betrieb nimmt die Schaltung etwas 27mA Strom auf.
luckylu1
Hyper-User
Hyper-User
Beiträge: 1405
Registriert: So, 29.04.07, 05:11
Wohnort: berlin

Mo, 30.07.07, 01:09

Qs'Tree , hast recht, zum besseren verständnis, Q1, R2,R3 und C1 dienen nur zur abschaltung.

ok, auf grund der anfrage, noch ein paar gedanken zur leistungserhöhung, die allerdings auf grund der einfachheit der schaltung nur sehr begrenzt möglich ist.

erst mal kurz zur funktion, es handelt sich hier um einen step-up wandler, der an einfachheit kaum zu toppen ist.
wenn die oben angegebenen teile und die schottkydiode, nebst solarzelle entfernt werden. hat man die wirklich sehr einfache schaltung. vom +pol der batterie fliesst ein strom durch L1 und L2 und lädt den 1,2nF kondensator, wenn dieser soweit geladen ist, das die spannung einen strom über den 6,8Kohm widerstand und die basis-emitterstrecke des transistors treiben kann, öffnet dieser und es fliesst ein strom über L1 und die kollektor-emitterstrecke, dieser strom bewirkt, eine verringerung der spannung am kollektor des transistors und gleichzeitig an L2.
wobei sich der strom durch L1 vergrössert. durch die verringerung der spannung an L2, bricht das magnetfeld zusammen und löst einen kurzen spannungsstoss aus, der den stromfluss über die basis kurzzeitig erhöht, was den transistor für einen kurzen moment noch weiter aufsteuert. dieser effekt setzt sich solange fort, bis der transistor max. aufgesteuert ist (mit abhängig von dessen stromverstärkung und dem 6,8kohm widerstand)
ist die gesamte in L1 gespeicherte energie verbraucht, entlädt sich C3 ebenfalls solange über den 6,8Kohm
widerstand und die basis-emitterstrecke, bis ,bei erreichen der unteren schwellspannung, kein stromfluss mehr möglich ist. der abbruch des stromflusses über die basis-emitterstrecke, unterbricht ebenfalls den strom über die kollektor-emitterstrecke und L1, das nun zusammenbrechende magnetfeld induziert in der spule eine spannung,
die sich zu der batteriespannung addiert. die addition der batteriespannung und der induktionsspannung ist im betrag höher als die minimale schwellspannung der led, wodurch nun, bis zum abbau der induktionsenergie von L1,
ein strom durch die led fliesst. auf grund der zeitverzögerung des reihenschwingkreises der durch L2 und C3 gebildet wird führt dieser impuls nicht sofort zu einer öffnung des transistors, wodurch die funktion erst möglich wird.
bei der optimierung, der schaltung, in richtung höheren wirkungsgrades und somit ausgangsleistung, muss als erstes ermittelt werden, wo verluste auftreten und welche eigenschaften von bauteilen, die ebenfalls den wirkungsgrad beeinflussen, dem entgegen stehen.
als erstes, eine ideale induktivität hat einen widerstand von 0 ohm, bei betrachtung von L1 wird sich allerdings ein realer widerstand von einigen ohm ergeben, so das hier eine andere(mechanisch grössere) empfiehlt, der bei gleicher induktivität geringere ohmsche widerstand verringert die verluste in der induktivität und verbessert somit den wirkungsgrad. prinzipiell ist auch das kernmaterial der induktivität in zusammenhang mit der schwingfrequenz auf minimale verluste zu optimieren, soweit will ich hier allerdings nicht gehen. da das gesagte zwar grundsätzlich auch für L2 gilt, andererseits der prozentuale anteil an den gesamtverlusten nur sehr minimal ist, lohnt es hier nicht die baugrösse zu verändern.
ein weiterer wesentlicher aspekt ist allerdings in den daten des verwendeten transistors zu finden. als wesentlichste grössen treten hier einersets der stromverstärkungsfaktor und andererseits die kollektor-emitterspannung in erscheinung, das lässt sich nur durch austausch mit einem typen mit besseren kennwerten erreichen. ein ausmessen auf geringe sättigungsspannung bei gleichzeitig hohem stromverstärkungsfaktor kann schon einige prozente bringen, besser ist jedoch in dieser schaltung der einsatz eines FMMT617, dieser hat eine wesentlich geringere sättigungsspannung und dient hier als beispiel für einen sinnvollen austausch. bei höherem stromverstärkungsfaktor kann ev. eine vergrösserung des 6,8Kohm wiederstandes
erfolgen, das wäre allerdings auszuprobieren.
Zuletzt geändert von luckylu1 am Mo, 30.07.07, 13:43, insgesamt 2-mal geändert.
Fasti
Mega-User
Mega-User
Beiträge: 213
Registriert: So, 07.01.07, 20:20

Mo, 30.07.07, 12:46

Hi!

bei der Schaltung von Qstree ist aber auch noch ein zweiter Kondensator drinnen, der ja mit der Spule einen Schwingkreis bildet und soweit ich das jetzt sehe Q2 ein- bzw. ausschaltet. In dem Plan vom Originalposter ist kein zweiter Kondensator vorhanden also wie wird der Transistor hier ein-bzw. ausgeschaltet um überhaupt eine StepUp Funktion zu gewährleisten? Wäre nett wenn mir das jemand näher bringen könnte.

Grüße

Fasti
martin160257
Mega-User
Mega-User
Beiträge: 211
Registriert: Mo, 27.11.06, 21:54
Wohnort: Arnsberg
Kontaktdaten:

Mo, 30.07.07, 13:22

Hy
Ich habe eine zweite Lampe gefunden, die nach dem gleichen Schaltbild arbeitet.
Nur die Hersteller dieser Platine haben es etwas genauer genommen mit der bezeichnung der Bauteile.
Der oben als R2 mit 6,1 Ohm bezeichnete "Wiederstand" ist nun eine Festinduktivität L1.
Und auch der oben als R1 mit 10,4 Ohm bezeichnete "Wiederstand" ist eine Festinduktivität L2.
Das "Teil" das in Reihe zur LED liegt hat man sich geschenkt. Soll heißen gibt es nich mehr.
Damit ist das ein-aus-schalten des T2 eigentlich schon fast logisch.
Werde Heute Abend Bilder der zweiten Platine hier Poosten, und wenn es klappt auch Skop-Aufnahmen der Verschiedenen Punkte in der Schaltung. Interessant dürfte da erstmal der Spannungsverlauf am
Kondensator und an der Basis des T2 im direkten Vergleich zur Spannung an der LED.
Also bis Heute-Abend ca. 22 Uhr.
Fasti
Mega-User
Mega-User
Beiträge: 213
Registriert: So, 07.01.07, 20:20

Mo, 30.07.07, 14:56

Ahhhh, jetzt wird mir auch das klar. Da eine zweite Spule drin ist haben wir wieder einen RLC Schwingkreis, welcher den Q1 ansteuert, ahhhh.
Das eine Teil wird der 0 Ohm Widerstand sein, welcher ja irgendwie nur als Brücke dient, vielleicht durch besseres Layout überflüssig :D

Grüße

Fasti
luckylu1
Hyper-User
Hyper-User
Beiträge: 1405
Registriert: So, 29.04.07, 05:11
Wohnort: berlin

Mo, 30.07.07, 15:09

genaugenommen ist es nur ein LC schwingkreis, der widerstand belastet den aber, beeinflusst also trotzdem die frequenz.
martin160257
Mega-User
Mega-User
Beiträge: 211
Registriert: Mo, 27.11.06, 21:54
Wohnort: Arnsberg
Kontaktdaten:

Mo, 30.07.07, 18:21

Soweit so gut,soweit war ich denn auch schon.
Hier die Bilder
1122_Bild1_1.jpg
Das die Diode hochgelötet ist und der T2 rausgeschnitten darf nicht stören,
Hatte bei der Fehlersuche (das Teil funzte nicht) erst die Diode dann den T in Verdacht.
Nach herausnehmen der beiden Teile war die LED immer noch Kurzgeschlossen.
Dann habe ich die auch rausgenommen, die war aber OK.
Danach habe ich die Schaltung nochmal gemessen und siehe da der Schluss war weg.
Also hatte da ein Experte die Anschlüsse der LED so verbogen dass sie Kurzgeschlossen waren.
Also LED wieder rein und T mal auf der Rückseite drangehalten und sie leuchtet. FREU
1122_Bild2_1.jpg
Man sieht deutlich die Bezeichnungen L1 und L2 und damit ist die Schaltung entlarft.
Nun ist nur noch die Leistung ausschlaggebend.
Ich habe mal die Eingangsspannung auf 2 NMH-Zellen erhöht, und erreichte damit eine erhöung der Ausgangsspannung um 0,5V bei gleichzeitig etwas besserem Tastverhältnis.
Vorher sah das so aus.
1122_Scop_1.jpg
Die Farben sind nich original, habe ich aber verändert zwecks besserem erkennen.
sind etwa 3,4V bei etwa 2 zu 3 Tastverhältnis.
Bei 2 Zellen bekomme ich fast 4 Volt mit gut 50% tastverhältnis, mit einer LED.
Wenn ich da aber 4 LED parallel dranhänge geht die Spannung auf 3,4V zurück und das
Tastverhältnis bleibt gut.
Also was ist noch zu verbessern????

Und kann jemand etwas zu den Wehrten der "Spulen" sagen?
luckylu1
Hyper-User
Hyper-User
Beiträge: 1405
Registriert: So, 29.04.07, 05:11
Wohnort: berlin

Mo, 30.07.07, 18:38

steht doch schon oben^^
martin160257
Mega-User
Mega-User
Beiträge: 211
Registriert: Mo, 27.11.06, 21:54
Wohnort: Arnsberg
Kontaktdaten:

Mo, 30.07.07, 18:43

ja aber was bewirkt eine verringerung des Kondensators und dadurch eine erhöung der Frequenz?
Benutzeravatar
jm2_de
Hyper-User
Hyper-User
Beiträge: 1188
Registriert: Sa, 06.01.07, 01:26

Mo, 30.07.07, 18:55

martin160257 hat geschrieben:ja aber was bewirkt eine verringerung des Kondensators und dadurch eine erhöung der Frequenz?
Irgendwas ist an dem Satz jetzt aber falsch - Semantikfehler ?
(er macht keinen Sinn)
luckylu1
Hyper-User
Hyper-User
Beiträge: 1405
Registriert: So, 29.04.07, 05:11
Wohnort: berlin

Mo, 30.07.07, 18:57

von kondensator hatte ich nichts geschrieben.

in dieser schaltung ist die drossel auch nur 100µH gross, da wurde also schon vom hersteller etwas geändert, aber da liegt immer noch die grösste reserve, wenn du irgend eine siebdrossel(ringkern gelb,weiss, durchmesser etwa 10mm) aus einem PC netzteil hast, dann mach da mal ca. 50wdg 0,3mm lackdraht drauf und probiere das mal statt
L1.
martin160257
Mega-User
Mega-User
Beiträge: 211
Registriert: Mo, 27.11.06, 21:54
Wohnort: Arnsberg
Kontaktdaten:

Di, 31.07.07, 19:01

luckylu1 entschuldige wenn ich eine sehr dumme Frage gestellt habe, aber mein Wissendsstand mit Schaltungen
dieser Art ist nicht zu vergleichen mit Deinem. Meine Ausbildung ging schon relativ früh in richtung
Digitaltechnik, daher bin ich lange nicht so bewandert wie Du oder mach Anderer Hier.
Daher möchte ich mich ja Hier genauer informieren.
Deshalb nochmal die Frage: Wodurch wird die Spannung am Ausgang der Schaltung bestimmt?
Als Antwort würde ich Deinen Ausführungen entnehmen " Durch das Bauteil (LED) am Ausgang welches den Strom
"abnimmt", soll heißen die Spannung steigt an bis die Schwellspannung der LED erreicht ist und ein Strom fließen kann, der die Leistung der Spule aufnimmt. Ich hoffe das sehe ich richtig.
Da ich aber mehr als eine LED dranhängen möchte, steht meine nächste Frage nach dem Strombegrenzenden Bauteilen
an. Und da steht meine Vermutung bei Der Spule L1 und dem Q2 Bzw T2. Also der FMMT617 an Stelle des T2 würde
schneller aufmachen und die Spule schneller laden, gleichzeitig eine Spule die mehr "Leistung" speichern kann
für die Festinduktivität L1 einsetzen. Würde das ausreichen 3-4 LED mit je 100mW "auszulasten"?
Den Basiswiederstand kann man ja probeweise durch einen 50KOhm Poti ersetzen um den besten Arbeitspunkt zu ermitteln.
Ein weiterer Aspeckt ist da noch wichtig. Die LEDs sind für 30mA bei etwa 3,7V ausgelegt, bei Dauerstrom.
Wie verhält es sich mit der Leistung wenn sie mit der Rechteckspannung angesteuert werden.
Die 3,4V mit Tastverhältnis 1 zu 1 schätze ich auf 1/4 der maximal möglichen Leistung der LED.
Lässt sich das auch genauer bestimmen, bis zu welchem Strom die LED ausgelastet werden können wenn sie mit
einem Tastverhältnis von 1 zu 1 angesteuert werden?
Ich hoffe abschließend keine zu Dummen Fragen gestellt zu haben, und hoffe auch weiter auf "kompetente Hilfe"
luckylu1
Hyper-User
Hyper-User
Beiträge: 1405
Registriert: So, 29.04.07, 05:11
Wohnort: berlin

Di, 31.07.07, 19:23

bis zum 2. absatz ist das erst mal alles richtig.
der 3. absatz erfordert wieder mal eine etwas längere antwort, da ich im moment den lötkolben angeheizt habe, bitte ich um etwas geduld. nur soviel vorab, analogschaltungen, die oft mit wenig aufwand recht erstaunliche
effekte erzielen funktionieren oft nur bei einhaltung sehr genauer einstellungen oder werte. das verändern einer grösse in dieser schaltung verändert auch die eigenschaften, da alle bauteile aufeinander einwirken.

später mehr, asche auf mein haupt, hab ich glatt vergessen :oops:

der wandlertransistor soll ja, wenn man ihn als idealen schalter betrachtet im eingeschaltetem zustand 0 ohm haben, dem ist aber nicht so! jeder bipolartransistor hat im eingeschaltetem zustand eine sogenannte sättigungsspannung, das bedeutet, es bleibt über dem transistor eine spannung stehen, diese geht nicht in die schaltleistung ein und erhöht die verluste. klar wird die wichtigkeit dieser betrachtung, wenn man das mit einer schaltung an 300V vergleicht, wenn an einem schalttransistor dann 1,5V "stehen" bleibt, ist der anteil an der gesamtspannung nur 0,5%. bei einer schaltung mit 30V wären es 10% und bei 3V 50%!!!! bei spannungen unter 3V ist die verwendung von transistoren mit niedrigster sättigungsspannung unabdingbar um eine funktion überhaupt zu ermöglichen, je niedriger die spannung, desto wichtiger ist das aussuchen geeigneter transistoren. grob gesagt ist diese sättigungsspannung von drei faktoren abhängig, erstens den dem transistor eigenen eigenschaften, die exemplarabhängig sind, zweitens von dem geschaltetem max. strom und drittens von dem eingeprägtem basisstrom. in leistungsschaltstufen, macht man sich den effekt zu nutze, das die erhöhung des basisstroms, trotz schon voll durchgesteurtem transistor, eine weitere verringerung dieser kollektor-emitter-sättigungsspannung zur folge hat. das ist da meist auch nicht weiter schwierig, da die ansteuerleistung im verhältnis zur gesteuerten leistung relativ niedrig ist. bei niedrigen spannungen tritt noch ein weiteres problem auf, die basis-emitter schwellspannung liegt selten unter 0,5V, ab da verhält sich jede diodenstrecke ähnlich der kennlinie einer z-diode, zur weiteren erhöhung des basisstromes muss auch die
spannung steigen, das wiederum setzt eine niederohmige speisung der basis voraus und schon dreht man sich im kreis.^^ der FMMT617 hat nun eine extrem niedrige kollektor-emitter-sättigungsspannung bei noch recht guten stromverstärkungsfaktoren, welche bei jedem transistor mit erhöhung des kollektor-emitterstromes systematisch abnimmt. das ist in wandlern insofern von sehr grosser bedeutung, da die leistung nicht kontinuierlich sondern in sehr kurzen aber steilen impulsen übertragen wird, eine statische messung der stromverstärkungsfaktoren spiegelt diese verhältnisse nur sehr schlecht wieder.
um also die verluste im kollektorstromkreis zu senken, wäre eine erhöhung der steuerleistung erforderlich, was wiederum zu erhöhten verlusten in diesem führt, auch hier gilt wieder, es gibt nur ein optimum! der FMMT&!/ erfüllt die ganannten forderungen um klassen besser als der zuvor verwendete BC548, richtig auswirken kann sich das allerdings nur, wenn gleichzeitig die wandlerdrossel verbessert wird, siehe unter miniwandler, wie verarbeiten, wo ich dieses thema schon mal erläutert habe. meine vermutung liegt hier bei einer möglichen wandlerleistungserhöhung um den faktor 2 bis 3, bei ansonsten unveränderten dimensionierung.
martin160257
Mega-User
Mega-User
Beiträge: 211
Registriert: Mo, 27.11.06, 21:54
Wohnort: Arnsberg
Kontaktdaten:

Do, 02.08.07, 10:08

Lese ich das richtig das Du bei der Schaltung einen Wirkungsgrad von 20-30% vermutest.
und das der auf etwa 50-70% verbessert werden könnte!!
Das währe ja enorm.
Oder erhöht sich dadurch auch die Eingangsleistung? Vermute mal beides.
Ich habe einige der FMMT bestellt, und werde das mal durchspielen, auch mit verschiedenen Spulen.
Um den Wirkungsgrad zu berechnen müsste man die Ausgangsleistung aber ziemlich genau messen können.
da sehe ich aber ein Problem; die Spannung ist relativ unproblematisch mit einem Skop zu messen, nur bei dem Strom habe ich ja keine gescheite Messmöglichkeit (Rechteckspannung).
Einen niederohmigen Wiederstand reinhängen und den Spannungsabfall messen ist ja OK, aber der Wehrt des Wiederstands müsste schon sehr genau bekannt sein. Kommt also nur ein Präzisionswiederstand von 0,2-0,5Ohm zum Einsatz.
Und auch die belastbarkeit der LEDs bei ansteuerung mit Rechteckspannung sollte mal erläutert werden.
luckylu1
Hyper-User
Hyper-User
Beiträge: 1405
Registriert: So, 29.04.07, 05:11
Wohnort: berlin

Do, 02.08.07, 10:24

bei vielen bauteilen sind impulsbelastungsdiagramme in den datenblättern zu finden

da die schaltung ein frei schwingendes system darstellt, gibt es bei dieser nur jeweils ein optimum, ohne regelung, bezieht das alle bauteile mit ein, dazu gehört auch die last, mit anderen worten, du musst mit der von dir geplanten last, die schaltung optimieren, damit du nicht ev. die leds zerschiesst, musst du immer
von minimaler eingangsspannung auf sollwert hochfahren und die ausgangsleistung mit dem oszi gleichzeitig kontrollieren. für ideale kurvenformen lässt sich die ausgangsleistung einfach berechnen, da gibt es formeln. bei nicht so guten verhältnissen ist eine andere vorgehensweise sinnvoller. erste variante, es wird eine gleichspannungsleistung, in höhe des halben spitze-spitze wertes deiner zu messenden, berechnet, dann ermittelst du den anteiligen flächeninhalt deiner zu untersuchenden ausgangsleistung, dazu kann es nötig sein, die kurvenform in berechenbare geometrische formen zu zerlegen.
zweite variante, es wird eine wechselspannung mit verschiedenen formen (gleicher amplitude) mit immer dem selben messgerät gemessen und die werte werden ins verhältniss gesetzt, damit hast du für verschiedene kurvenformrn einen faktor, den du mit deinen späteren messwerten nur noch multiplizieren musst. das wird oft in der praxis angewandt
da der systematische messfehler des messgerätes teilweise berücksichtigt wird.
3. variante, es wird mit temperaturvergleichskurven gearbeitet, dabei wird eine definierte metallmasse thermisch gut isoliert mit einer sehr genau eingehaltenen leistung zb. 1W, beheizt und eine temperaturkurve
in ein diagramm eingetragen, das ist aber nur bei langzeitversuchen sinnvoll, alternativ, könntest du mit heissleiter, lastwiderstand und stopuhr arbeiten. alle diese methoden werden in der praxis angewandt, wobei die 2. die wohl häufigste sein dürfte.
die auftretenden abweichungen zwischen den kurvenformen
martin160257
Mega-User
Mega-User
Beiträge: 211
Registriert: Mo, 27.11.06, 21:54
Wohnort: Arnsberg
Kontaktdaten:

Fr, 03.08.07, 12:15

uckylu1 Bitte noch ein Wort zu ersten Teil meines Beitrags.
Ist der Wirkungsgrad wirklich so mager, wo schätzt Du den ein ( Originalschaltung)
Habe gerade die FMMT bekommen, und die Spulen sind auch da.
Jetzt habe ich wieder was zum "spielen".
Melde mich dann wieder
luckylu1
Hyper-User
Hyper-User
Beiträge: 1405
Registriert: So, 29.04.07, 05:11
Wohnort: berlin

So, 05.08.07, 21:39

das ist schwer einzuschätzen, aber besser als maximal 40% wird der im original sicher nicht sein, würde mich schon wundern, wenn ich mich da stark verschätze. mach doch mal ein paar messungen, interessiert sicher andere auch.
martin160257
Mega-User
Mega-User
Beiträge: 211
Registriert: Mo, 27.11.06, 21:54
Wohnort: Arnsberg
Kontaktdaten:

Mo, 06.08.07, 10:08

Ist wie Du selbst ausgeführt hast nicht ganz einfach bei der Impulsform eine Leistung zu berechnen.
Werden mehr oder weniger Schätzungen sein. Versuche es aber mal, bei gelegenheit.
gerade hat sich mein DVM verabschiedet. Und ohne das geht erstmal nichts.
Aber da gibt es bald Ersatz und zusammen mit meinem Hameg sollten einigermassen genaue Daten zu ermittel sein.
Bis daan
Antworten