LED Farbwechsler bis zu 100Euro zu verdienen
Moderator: T.Hoffmann
Hallo Zusammen
Ich suche: LED Farbwechsler mit / ohne Musiksteuerung
Ich biete: bis zu 100 Euro
Hallo,
Ich suche einen guten Schaltplan für eine LED Steuerung mit Dokumentation, Aufbauanleitung, Erläuterung der einzelnen Bauteile. Beschrieb und Anleitung der Schaltung.
Die Steuerung muss einen Farbwechsler beinhalten bei dem man die Geschwindigkeit des Wechslers einstellen kann, weiter muss er über einen Musiksensor verfügen der die Geschwindigkeit des Farbwechslers steuert. (Optional) Die Farbwechselübergänge müssen einstellbar sein in der Geschwindigkeit des Wechselns.
Die Steuerung muss LED’s ansteuern die erweiterbar sind in der Anzahl, es müssen verschiedene LED’s als Möglichkeit genannt werden.
Es wird ein mattes Plexiglas ausgeleuchtet d= ca.50cm.
Zusammenfassung
1 Schalter ein/aus
1 Schalter Musiksensor ein/aus
1 Einstellung Geschwindigkeit der Farbwechsler
1 (Optional) einstellen der Geschwindigkeit der Übergänge
1 Musiksensor oder Eingang für einen direkten Eingang.
Grüessli
d@sagers.ch
Ich suche: LED Farbwechsler mit / ohne Musiksteuerung
Ich biete: bis zu 100 Euro
Hallo,
Ich suche einen guten Schaltplan für eine LED Steuerung mit Dokumentation, Aufbauanleitung, Erläuterung der einzelnen Bauteile. Beschrieb und Anleitung der Schaltung.
Die Steuerung muss einen Farbwechsler beinhalten bei dem man die Geschwindigkeit des Wechslers einstellen kann, weiter muss er über einen Musiksensor verfügen der die Geschwindigkeit des Farbwechslers steuert. (Optional) Die Farbwechselübergänge müssen einstellbar sein in der Geschwindigkeit des Wechselns.
Die Steuerung muss LED’s ansteuern die erweiterbar sind in der Anzahl, es müssen verschiedene LED’s als Möglichkeit genannt werden.
Es wird ein mattes Plexiglas ausgeleuchtet d= ca.50cm.
Zusammenfassung
1 Schalter ein/aus
1 Schalter Musiksensor ein/aus
1 Einstellung Geschwindigkeit der Farbwechsler
1 (Optional) einstellen der Geschwindigkeit der Übergänge
1 Musiksensor oder Eingang für einen direkten Eingang.
Grüessli
d@sagers.ch
- Doc_McCoy
- Hyper-User

- Beiträge: 1962
- Registriert: Sa, 03.06.06, 15:49
- Wohnort: Neualbenreuth
- Kontaktdaten:
Hi, dass bekommen wir auch hin, wenn du uns kein Geld zahlst!
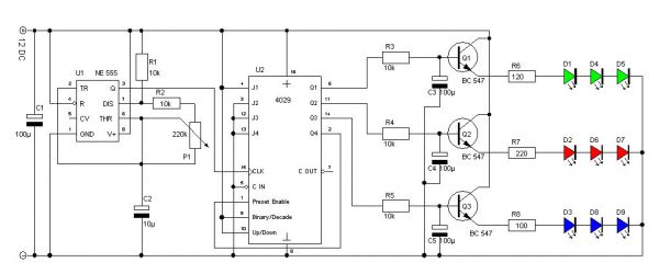
So dieser Schaltplan ist super, habe ich verwendet und funktioniert einwandfrei! Quelle: http://www.bader-frankfurt.de/ledschaltungen 1.Man kann über ein Potentiometer die Geschwindigkeit des Fadens regeln.
2.Farbübergang sieht super aus!
Jetzt mal grundlegende Sachen zum Schaltplan:
http://wiki-pcol.pytalhost.org/mediawik ... OS-IC_4029
Also das Timer IC NE555 wird oft für Lauflichter verwendet und erzeugt halt mittels Elektrolytkondensatoren ein Zeitintervall, dass auch PWM genannt wird. Also es wird der Strom schnell an und aus geschalten, das wird bei einer hohen Frequenz gemacht, sodass das unser Auge es nicht mehr erkennen kann. Wir sehen z.B. die Led nur mit halber Leistung leuchten.
Das CMOS-IC 4029 ist ein sogenannter Dekadenzähler, er bewirkt, dass das Intervallverhältnis beim Timer IC Ne555 verändert wird.
So entsteht insgesamt durch IC 4029 + NE555 + ELKOS das Faden.
Dies wird 3mal angewandt und durch die Parallelschaltung der ELKOS links neben Leds, wird es so verzögert, dass zuerst die grünen Leds, dann die blauen, dann die roten sich dimmen.
Wenns jetzt einfach noch Fragen gibt, frag uns halt einfach.
Aber bis zu 100€ herzugeben ist ein bisschen viel.
So dieser Schaltplan ist super, habe ich verwendet und funktioniert einwandfrei! Quelle: http://www.bader-frankfurt.de/ledschaltungen 1.Man kann über ein Potentiometer die Geschwindigkeit des Fadens regeln.
2.Farbübergang sieht super aus!
Jetzt mal grundlegende Sachen zum Schaltplan:
http://wiki-pcol.pytalhost.org/mediawik ... OS-IC_4029
Also das Timer IC NE555 wird oft für Lauflichter verwendet und erzeugt halt mittels Elektrolytkondensatoren ein Zeitintervall, dass auch PWM genannt wird. Also es wird der Strom schnell an und aus geschalten, das wird bei einer hohen Frequenz gemacht, sodass das unser Auge es nicht mehr erkennen kann. Wir sehen z.B. die Led nur mit halber Leistung leuchten.
Das CMOS-IC 4029 ist ein sogenannter Dekadenzähler, er bewirkt, dass das Intervallverhältnis beim Timer IC Ne555 verändert wird.
So entsteht insgesamt durch IC 4029 + NE555 + ELKOS das Faden.
Dies wird 3mal angewandt und durch die Parallelschaltung der ELKOS links neben Leds, wird es so verzögert, dass zuerst die grünen Leds, dann die blauen, dann die roten sich dimmen.
Wenns jetzt einfach noch Fragen gibt, frag uns halt einfach.
Aber bis zu 100€ herzugeben ist ein bisschen viel.
Zuletzt geändert von Doc_McCoy am So, 18.02.07, 15:50, insgesamt 1-mal geändert.
Ist gar nicht so einfach sowas oder?
Irgendwie hat sich noch niemand gemelded, ich denke jemand, der sich damit auskennt macht das in 3 bis 4 h mit anleitung, dann ist das doch sehr gut verdientes geld.
kleine hilfe
http://www.bader-frankfurt.de/ledschaltungen.htm
das ding dürfte auch mit uKontroller aufgebaut sein.
Grüessli
Irgendwie hat sich noch niemand gemelded, ich denke jemand, der sich damit auskennt macht das in 3 bis 4 h mit anleitung, dann ist das doch sehr gut verdientes geld.
kleine hilfe
http://www.bader-frankfurt.de/ledschaltungen.htm
das ding dürfte auch mit uKontroller aufgebaut sein.
Grüessli
- Doc_McCoy
- Hyper-User

- Beiträge: 1962
- Registriert: Sa, 03.06.06, 15:49
- Wohnort: Neualbenreuth
- Kontaktdaten:
Interessiert dich überhaupt der Schaltplan, oder kann das irgendeiner sein, von dem du keine Ahunung hast, hauptsache den Funktionen muss er haben!freecy hat geschrieben: Ich suche einen guten Schaltplan für eine LED Steuerung mit Dokumentation, Aufbauanleitung, Erläuterung der einzelnen Bauteile. Beschrieb und Anleitung der Schaltung.
- Doc_McCoy
- Hyper-User

- Beiträge: 1962
- Registriert: Sa, 03.06.06, 15:49
- Wohnort: Neualbenreuth
- Kontaktdaten:
Also ich könnte dir eventuell einen Schaltplan liefern!
Nur das mit den Musiksensor habe ich noch nicht ganz verstanden:
Soll der Musiksensor über ein Mikrofon oder an die Stereoanlage/PC-Sound angeschlossen werden?
Sollen die Leds zur Musik blinken(alle miteinander), oder was meinst du mit "RGB-Faden mittels Musiksensor"?
Soll mit dem Sensor die Geschwindigkeit des Fadens gesteuert werden?
Ich habe keine Ahunung was du meinst!
Aber "grundsätzlich" kann ich dir sowas bauen!
Noch eine Frage, was willst du genau damit ansteuern? 5mm Leds, SMDs, Luxeons, Superflux, oder Led-Leisten?
Welche Anzahl(ungefähr)? Weil irgendwann ist halt die Elektronik ausgereizt und man muss sie so erweitern, dass die Schaltung den ganzen Strom aushält, sonst bruzzelt dir der Fader weg!

Nur das mit den Musiksensor habe ich noch nicht ganz verstanden:
Soll der Musiksensor über ein Mikrofon oder an die Stereoanlage/PC-Sound angeschlossen werden?
Sollen die Leds zur Musik blinken(alle miteinander), oder was meinst du mit "RGB-Faden mittels Musiksensor"?
Soll mit dem Sensor die Geschwindigkeit des Fadens gesteuert werden?
Ich habe keine Ahunung was du meinst!
Aber "grundsätzlich" kann ich dir sowas bauen!
Noch eine Frage, was willst du genau damit ansteuern? 5mm Leds, SMDs, Luxeons, Superflux, oder Led-Leisten?
Welche Anzahl(ungefähr)? Weil irgendwann ist halt die Elektronik ausgereizt und man muss sie so erweitern, dass die Schaltung den ganzen Strom aushält, sonst bruzzelt dir der Fader weg!
- daniel.ebert
- Super-User

- Beiträge: 54
- Registriert: So, 04.02.07, 15:50
- Kontaktdaten:
Sowas ähnliches suche ich.
Kann mal bitte einer nochmal genau erklären wie die Schaltung hier funzt und ob man auch RGB-LEDs anschließen könnte.
Mit der Funktionsweise is es da so das ersti die einer Farbe langsam aus geht und die nächste langsam an und so weiter ?
MFG Ebbie
Kann mal bitte einer nochmal genau erklären wie die Schaltung hier funzt und ob man auch RGB-LEDs anschließen könnte.
Mit der Funktionsweise is es da so das ersti die einer Farbe langsam aus geht und die nächste langsam an und so weiter ?
MFG Ebbie
- Doc_McCoy
- Hyper-User

- Beiträge: 1962
- Registriert: Sa, 03.06.06, 15:49
- Wohnort: Neualbenreuth
- Kontaktdaten:
So habe jetzt einen Schaltplan für RGB-Leds mit gemeinsamer Kathode:
Die Lumitronix RGB-Leds sind die, die eine gemeinsame Kathode besitzen, wenn sie das Produkt nicht geändert haben!
^^updatet!!
^^updatet!!
Zuletzt geändert von Doc_McCoy am Do, 15.02.07, 20:30, insgesamt 1-mal geändert.
schonmal ne Anode von einer LED an Misus angeschloßen? das was du im Schaltplan gezeichnet hast ist dann aber für Gemeinsame Kathode.
Hallo! Hab mich über die Schlatung hier sehr gefreut! direkt mal eben die Bauteile Bestllt und nuhn zusammen gebaut.....jetzt müssten nur noch die Leds von Mulitrox ankommen;)
aber ich hab da ne frage:
Ich würde gerne mehr Leds anschließen...ZB sechs in jeder farbe---wie ist das möglich geht das mit der Schatung? wenn ja wie? Reihe Parallel? oder muss ich eventuell noch etwas verändern?
ich check nämlich noch nicht ganz die zusammenhänge von den kondesnastoren mit den vorwiderstnden der led und dem transostoren.....ich belese mich gerade im netz aber ich wüd mich freuen wenn mir hier jemand auf die sprünge helfen könnte!
Und noch ne frage:
hat jemand vieleicht ne Schaltung am Start die ähnlich funktioniert wie diese hier? also mit fadefunktion aber eine mit der man noch mehr unterschiedliche farben ansteuern kann?
Bin für jede Hilfe dankbar!!
Sobald das Aquarium richt ausgleucht ist stell ich mal n paar Bilder oder n kleines vid hier oder ins netz!
Grüße vom Seb!
aber ich hab da ne frage:
Ich würde gerne mehr Leds anschließen...ZB sechs in jeder farbe---wie ist das möglich geht das mit der Schatung? wenn ja wie? Reihe Parallel? oder muss ich eventuell noch etwas verändern?
ich check nämlich noch nicht ganz die zusammenhänge von den kondesnastoren mit den vorwiderstnden der led und dem transostoren.....ich belese mich gerade im netz aber ich wüd mich freuen wenn mir hier jemand auf die sprünge helfen könnte!
Und noch ne frage:
hat jemand vieleicht ne Schaltung am Start die ähnlich funktioniert wie diese hier? also mit fadefunktion aber eine mit der man noch mehr unterschiedliche farben ansteuern kann?
Bin für jede Hilfe dankbar!!
Sobald das Aquarium richt ausgleucht ist stell ich mal n paar Bilder oder n kleines vid hier oder ins netz!
Grüße vom Seb!
- Doc_McCoy
- Hyper-User

- Beiträge: 1962
- Registriert: Sa, 03.06.06, 15:49
- Wohnort: Neualbenreuth
- Kontaktdaten:
Hi, herzlich willkommen Cakeled!
Also den Fader habe ich ja schon längst zusammengebaut!
Man kann den Fader mit Leds natürlich erweitern, gestern&heute habe ich an einer RGB-Leiste gebastelt, die ist heute fertig geworden. Bei der sind 9x Grüne 5mm, 9x Blaue 5mm, 9x Rote 5mm Leds angebracht.
Ich habe immer 3x grüne Leds mit 220 Ohm Widerstand in Reihe geschlossen. Und diese 3er Pärchen immer Parallel zu den anderen grünen Pärchen geschalten. Das gleiche gilt für die blauen 5mm Leds, da sie auch 3V haben.
Nur bei den Roten 5mm Leds gibt es eine Außnahme, die benötigen nur 2V. Deshalb muss man immer 5x Rote Leds mit einen 130 Ohm/ 150 Ohm Widerstand in Reihe schalten und diese Pärchen wieder zu den anderen roten Pärchen parallel schließen.
Somit benötigt eine Reihenschaltung immer 20mA.
Bei den Transistoren BC547/548 kannst du bis max 500mA anschließen. Also kannst du max. 25 Reihenschaltungspärchen an je eine Farbe anschließen.
Wie schließe ich die Ledpärchen jetzt an?
Na, ganz einfach Parallel zu den anderen Leds.
Hier der Schaltplan:
Also den Fader habe ich ja schon längst zusammengebaut!
Man kann den Fader mit Leds natürlich erweitern, gestern&heute habe ich an einer RGB-Leiste gebastelt, die ist heute fertig geworden. Bei der sind 9x Grüne 5mm, 9x Blaue 5mm, 9x Rote 5mm Leds angebracht.
Ich habe immer 3x grüne Leds mit 220 Ohm Widerstand in Reihe geschlossen. Und diese 3er Pärchen immer Parallel zu den anderen grünen Pärchen geschalten. Das gleiche gilt für die blauen 5mm Leds, da sie auch 3V haben.
Nur bei den Roten 5mm Leds gibt es eine Außnahme, die benötigen nur 2V. Deshalb muss man immer 5x Rote Leds mit einen 130 Ohm/ 150 Ohm Widerstand in Reihe schalten und diese Pärchen wieder zu den anderen roten Pärchen parallel schließen.
Somit benötigt eine Reihenschaltung immer 20mA.
Bei den Transistoren BC547/548 kannst du bis max 500mA anschließen. Also kannst du max. 25 Reihenschaltungspärchen an je eine Farbe anschließen.
Wie schließe ich die Ledpärchen jetzt an?
Na, ganz einfach Parallel zu den anderen Leds.
Hier der Schaltplan:
Vielen dank für die schnelle Antwort:)!
Ich hatte mir sowas in der Art schon gedacht aber bevor ich die Schaltung himmel frag ich lieber nochmal nach!
Ich hoffe die Leds kommen am Montag an, denn dann kann ich endlich loslegen!
Kennst du oder jemand anders denn eine Schaltung mit der man z.B. 4 oder mehr Farben ansteuern kann?
Grüße!
Ich hatte mir sowas in der Art schon gedacht aber bevor ich die Schaltung himmel frag ich lieber nochmal nach!
Ich hoffe die Leds kommen am Montag an, denn dann kann ich endlich loslegen!
Kennst du oder jemand anders denn eine Schaltung mit der man z.B. 4 oder mehr Farben ansteuern kann?
Grüße!
@Doc_McCoy
Beim nächsten Posting geben sie bitte die Quelle der Schaltung an. In diesem Fall ist es http://www.bader-frankfurt.de/ledschaltungen.
Danke trotzdem. Für Tipps für Verbesserungen der Schaltung habe ich immer ein offenes Ohr oder besser offenes Forum bzw. Mailfach
Mfg. Skilleder
Beim nächsten Posting geben sie bitte die Quelle der Schaltung an. In diesem Fall ist es http://www.bader-frankfurt.de/ledschaltungen.
Danke trotzdem. Für Tipps für Verbesserungen der Schaltung habe ich immer ein offenes Ohr oder besser offenes Forum bzw. Mailfach
Mfg. Skilleder
Kein Thema,
Schon vergessen. Entschuldigung angenommen.
Ist ja ein Topp - Beitrag und hilft dies ja der Sinn eines Forums.
Mfg. Skilleder
Schon vergessen. Entschuldigung angenommen.
Ist ja ein Topp - Beitrag und hilft dies ja der Sinn eines Forums.
Mfg. Skilleder
- _nabla
- Hyper-User

- Beiträge: 1171
- Registriert: So, 30.07.06, 13:16
- Wohnort: Gießen*Dortmund
- Kontaktdaten:
den schaltplan habe ich auch schon gesehn und überlegt, ihn nachzubauen. allerdings fadet die schaltung nach immer die gleiche reihenfolge und nie mehrere leds gleichzeitig. habt ihr da vielleicht schon nen fertigen schaltplan für 
des weiteren: welchen transistor empfiehlt ihr, wenn ich K2 dort anschließen möchte? wär z.b. der BC338 wohl geeignet oder gibts bessere?
des weiteren: welchen transistor empfiehlt ihr, wenn ich K2 dort anschließen möchte? wär z.b. der BC338 wohl geeignet oder gibts bessere?
- Doc_McCoy
- Hyper-User

- Beiträge: 1962
- Registriert: Sa, 03.06.06, 15:49
- Wohnort: Neualbenreuth
- Kontaktdaten:
Also der BC338 ist nicht geeignet, da einen K2 einen Strom von max 1000mA hat, und der Transistor nur 800mA aushält!-skunk- hat geschrieben:den schaltplan habe ich auch schon gesehn und überlegt, ihn nachzubauen. allerdings fadet die schaltung nach immer die gleiche reihenfolge und nie mehrere leds gleichzeitig. habt ihr da vielleicht schon nen fertigen schaltplan für
des weiteren: welchen transistor empfiehlt ihr, wenn ich K2 dort anschließen möchte? wär z.b. der BC338 wohl geeignet oder gibts bessere?
Einfach mal in einem Shop nach einen "npn"-Tranistor suchen, der mindestens 1A aushält!
Dann kann man Luxeon K2 anschließen!
Also der Fader bringt auch alle Farben einmal zum Leuchten. Also ergibt es auch weiß!
Der schaltet schon jede Möglichkeit durch, die es gibt! Nur kann man die Reihenfolge halt nicht ändern!
Oder was hast du darunter gemeint?
Zuletzt geändert von Doc_McCoy am Di, 13.03.07, 14:36, insgesamt 1-mal geändert.
- _nabla
- Hyper-User

- Beiträge: 1171
- Registriert: So, 30.07.06, 13:16
- Wohnort: Gießen*Dortmund
- Kontaktdaten:
ui echt?
das wär ja toll.
@Skilleder
hast du vielleicht ein ablaufdiagramm für deine schaltung?
aber der bc338 macht doch 1A mit, wenn ich mich nicht irre.
außerdem braucht man doch nen NPN, da der bc547 auch nen NPN is...
das wär ja toll.
@Skilleder
hast du vielleicht ein ablaufdiagramm für deine schaltung?
aber der bc338 macht doch 1A mit, wenn ich mich nicht irre.
außerdem braucht man doch nen NPN, da der bc547 auch nen NPN is...
Hallo
Also ein Diagramm zum Ablauf habe ich nicht, aber zur Schaltunng habe ich ein Link zum Datasheet des 4029 in dessen das Diagramm gezeigt wird. Nur muss man beachten das die abfallende Flanke schräg abfällt wegen des Kondensators.
Zum PNP Transistor kann ich nur sagen, Möglich ist es sicher, dass ich es zwar nicht getestet habe, aber mit einiger Wahrscheinlichkeit kehrt sich das Ausgangssignal komplett um. Würde bedeuten, dass die LEDs langsam einfaden und schnell abfallen.
Zur Ausgangsbelastbarkeit: Wenn man einen FET zB. BUZ71A an den Ausgang über ein 1KOhm Widerstand betreibt kann man sie mit 1,5 Ampere belasten. Natürlich kann dies auch ein Leistunfgstransistor der BD 4.. Reihe sein dann sind sogar bis zu 4 Ampere drin.
Also ein Diagramm zum Ablauf habe ich nicht, aber zur Schaltunng habe ich ein Link zum Datasheet des 4029 in dessen das Diagramm gezeigt wird. Nur muss man beachten das die abfallende Flanke schräg abfällt wegen des Kondensators.
Zum PNP Transistor kann ich nur sagen, Möglich ist es sicher, dass ich es zwar nicht getestet habe, aber mit einiger Wahrscheinlichkeit kehrt sich das Ausgangssignal komplett um. Würde bedeuten, dass die LEDs langsam einfaden und schnell abfallen.
Zur Ausgangsbelastbarkeit: Wenn man einen FET zB. BUZ71A an den Ausgang über ein 1KOhm Widerstand betreibt kann man sie mit 1,5 Ampere belasten. Natürlich kann dies auch ein Leistunfgstransistor der BD 4.. Reihe sein dann sind sogar bis zu 4 Ampere drin.
- _nabla
- Hyper-User

- Beiträge: 1171
- Registriert: So, 30.07.06, 13:16
- Wohnort: Gießen*Dortmund
- Kontaktdaten:
okay, ich hab die schaltung mal im original aufgebaut. soweit gefällt sie mir gut, allerdings hab ich ein paar ergänzungsvorschläge:
- die kondensatoren zum "faden" vergrößern, damit die fading-zeit länger wird.
- leider sind bei mir nie alle 3 leds gleichzeitig an gewesen, aber wär auch noch was.
ansonsten gut
ich werd hoffentlich bald mal K2 LEDs verbauen und mal ein paar fotos einstellen...
- die kondensatoren zum "faden" vergrößern, damit die fading-zeit länger wird.
- leider sind bei mir nie alle 3 leds gleichzeitig an gewesen, aber wär auch noch was.
ansonsten gut
ich werd hoffentlich bald mal K2 LEDs verbauen und mal ein paar fotos einstellen...

