Glühfaden LED

Announcements, neue Produkte und Features bei LUMITRONIX® und in der LED-Branche

Moderator: T.Hoffmann

Gesperrt
meridian
Mini-User
Beiträge: 8
Registriert: Sa, 15.11.14, 16:25

Mi, 07.01.15, 11:24

Romiman hat geschrieben:Interessant, daß Vosla nun auch Filament-Lampen fast* ohne die häßlichen Zwischensegmente hat. (*ein ganz unauffälliges Klares haben sie immernoch, wenn dafür die Lampen flimmerfrei wären, wäre es für mich OK.)

Hab Aruana-LED gerade mal gefragt, ob deren Lampen flimmern.
Die haben ja auch eine wunderbar altmodische Variante ("Edison"-Glaskolben) im Angebot.

(Tante Edith...)
Die Erbauer oder Erfinder der ersten Filament LED war aber nicht Vossla. Das geschah im asiatischen Raum. Allenfalls haben sie die Idee aufgegriffen und noch etwas verbessert. Auch den Typ ohne Kunststoffsockel haben sie nicht zuerst gebaut. Schon interessant, wie Fehlinformationen entstehen und dankbar verbreitet werden!
capslock
Mega-User
Mega-User
Beiträge: 238
Registriert: Di, 19.10.10, 10:35

Mi, 07.01.15, 14:25

ELV hat (anscheinend seit Oktober) die gesamte Palette von Müller Licht (Suchworte: Müller Filament). Warum versorgt uns Lumitronix noch nicht mit solchen Teilen?

Die Dinger sind ohne Plastikrand und sehen somit wie die Teile von v-Tec aus. Erstmalig gibt es auch unabhängige Meßprotokolle, z.B. das hier:
http://files.elv.de/Assets/Produkte/11/ ... mpe_mp.pdf

Durchgängig fallen brauchbares Spektrum und hoher Wirkungsgrad deutlich jenseits der 100 lm/W auf, der ist also nicht geträumt. Der Hauptnachteil dürfte je nach Leuchte, in der sie verwendet werden sollen, die stark zur Seite gerichtete Abstrahlung sein.


Ich habe am langen Wochenende mal eine v-Tec 2 W / E27 - Golfball geschlachtet, Ziel war der Umbau auf B22-Sockel. Der Sockel läßt sich nach folgender Methode abbauen:
- mit 2,5 mm - Bohrer mehrere kleine Löcher direkt nebeneinander in obersten Gang des Gewindes bohren
- mit spitzer Elektrikerzange den Sockel wie eine Sardinendose aufwickeln.
- nach der gleichen Methode habe ich schon eine Philips E27 - A60 (9,5 W / 806 lm) erfolgreich umgerüstet

Zum Vorschein kam eine winzige ringförmige Platine mit einem Kondensatornetzteil (SMD-Gleichrichter und SMD-Keramikkondensator). Leider saß die Platine auf einem Glasröhrchen, was wohl zum Befüllen und Versiegeln des Kolbens diente. Da sich der Sockel bei Abpellen leicht verkantet hat, ist dies Röhrchen gebrochen. Ich habe es nach ein paar Minuten mit Epoxy abgedichtet, aber in der Zeit kann sich schon etwas Luft mit dem Füllgas vermischt haben. Für zukünftige Umbauten werde ich wohl erst den Draht am zentralen Kontakt mittels Lötpumpe ablöten.

Der Kolben ist mit einer Art Keramikschaum (grobporiger und härter als PU) mit dem Sockel verklebt. Der Schaum läßt sich gut abdremeln. Im Prinzip könnte man an der Kolbenbasis auch ein paar axial strahlende weiße oder rote LEDs unterbringen und mit den Filamenten in Reihe schalten, allerdings können das nur wenige sein, und es stellt sich die Frage, wie man die an das Glas anbringt (Lichtaustritt an Glas mit dauerhaft vergilbungsfreiem Epoxy??) und wie man die Isolierung gestaltet.
Benutzeravatar
Romiman
Moderator
Beiträge: 1092
Registriert: Mi, 09.02.05, 00:08
Wohnort: (Niedersachsen)

Mi, 07.01.15, 22:05

Hast Du an den Müller-Licht-LED-Filament-Lampen ein Flimmern beobachten können?
meridian hat geschrieben:...Erbauer oder Erfinder der ersten Filament LED war aber nicht Vossla... interessant, wie Fehlinformationen... verbreitet werden!
Hab die Stelle noch nicht gefunden, an der ich das behaupten solle. :shock:
capslock
Mega-User
Mega-User
Beiträge: 238
Registriert: Di, 19.10.10, 10:35

Mi, 07.01.15, 22:33

Ich habe (noch) keine Müller-Licht-Filamentlampen, neben ELV hat der Blödmarkt die im Programm, nur leider meiner vor Ort nicht. Ich bin mir auch nicht sicher, ob ich welche kaufen werde. Ich habe einige V-tec, die bei dem winzigen Kondensatornetzteil bestimmt flimmern (nur aufgefallen ist es mir noch nicht). Was mich halt stört, ist die stark seitlich gerichtete Lichtabstrahlung.

Wir haben mehrere antike französische Lampen mit Hängetulpen auf geschliffenen Glas. Bei der mit den langen Tulpen sind seit Jahren Philips-Tropfen mit E14 auf B22-Adaptern drin. Bei den langen Tulpen stört es nicht, daß durch den Adapter der Leuchtpunkt ca. 2-3 cm nach unten gerutscht ist. Diese Tulpen würden auch Glühfäden vertragen, aber man braucht sie nicht, da man die "Glühlampe" eh nur sieht, wenn man direkt unter der Lampe ist.

Die andere hat ziemliche Stummeltulpen. Hier dürfen die Tropfen auf keinen Fall länger als die üblichen 72 mm werden. Da die Lampen sichtbar sind, wären klare Filamentlampen ganz gut. Leider fehlt auch die Reflexions- und Streuwirkung der Tulpen weitgehend, so daß mit den Filamenten (mal probehalber mit Adaptern eingesetzt) auch fast kein Licht auf dem Tisch ankommt. Das wäre mit den Müllers nicht anders.
capslock
Mega-User
Mega-User
Beiträge: 238
Registriert: Di, 19.10.10, 10:35

Fr, 09.01.15, 12:25

Hier noch ein Teardown einer E14-Kerze. Das Netzteil dort ist noch simpler als das meiner V-Tec, da sogar auf den Begrenzungswiderstand verzichtet wird.

https://www.youtube.com/watch?v=ReO9D1E8XqI
capslock
Mega-User
Mega-User
Beiträge: 238
Registriert: Di, 19.10.10, 10:35

Fr, 09.01.15, 12:40

und hier eine 4 W - Version:
https://www.youtube.com/watch?v=lfJKq-igxJI

Man kan die Sardinendosentechnik erkennen, die ich auch angewendet habe.
Benutzeravatar
Achim H
Star-Admin
Star-Admin
Beiträge: 13067
Registriert: Mi, 14.11.07, 02:14
Wohnort: Herdecke (NRW)
Kontaktdaten:

Sa, 10.01.15, 08:31

Interessantes IC in der 4W Version: SM2082B (TO252-2 bzw. ESOP8)
Verträgt AC + DC.
Liefert einen über einen externen Widerstand (laut Graph: max. 250R) einstellbaren Konstantstrom*.
Etwas verwirrend ist die Bezeichnung: laut Datenblatt ist es ein Single Chanel Led Driver. Das Package ESOP8 hat aber 2 Eingänge, 2 Ausgänge und es können 2 Widerstände angeschlossen werden.
Besonderheiten: bei Temperaturen >110°C setzt der Übertemperaturschutz ein, der den Strom senkt.
Zitat aus dem Datenblatt: "When the junction temperature is over 110 ℃, the output current of SM2082B will be reduced."

* General Description und Limiting Values widersprechen sich.
General Description: 5-60mA
Limiting Values: 1-60mA
Toleranz: <4%

Datenblatt SM2082B (PDF, 11 Seiten) --> dauert etwas länger, bis es geladen ist.
flinti72
Mini-User
Beiträge: 1
Registriert: So, 18.01.15, 16:08

So, 18.01.15, 20:11

Hallo,
ich bin zufällig gestern beim Discounter Norma über eine E27 4W A+ 380lm Filament LED lampe für 6,99€ gestolpert und hab spontan gekauft. Mein Eindruck seit gestern ist "total begeistert".
1. Gehäuse komplett wie eine Glühbirne, die Schraubfassung in Metall und das Glasgehäuse alles ohne Plastik.
2. Identsche Grösse wie eine Glühbirne, Vorschaltgerät winzig klein in der Schraubfassung.
3. Tolle Optik, sieht aus wie mit Glühfäden
4. Kein Kühlkörper nötig wie bei Lampen mit wenigen Highpower LEDs, Schraubsockel bleibt kühl und Glaskörper nur lauwarm.
5. A+ 4W/34W 380lm
6. gute Rundumausleuchtung auch zum Sockel hin, nur schwächen nach oben trotz schräge angebrachter Filament LED Fäden.

Tip: Habe jetzt Müller Licht bei Mediamarkt bestellt, über Geizhals.de gefunden, 4,99€ ohne Versandkosten e27, 4W/37W, A++, 430lm
capslock
Mega-User
Mega-User
Beiträge: 238
Registriert: Di, 19.10.10, 10:35

Mo, 19.01.15, 21:23

Und wie ist die von Norma hinsichtlich Farbstich? Die 2 W - Müller Licht kamen mir extrem gelb-grün-stichig vor.

Und welches Modell soll das bei Mediamarkt für 4,99 € gewesen sein? Die 24614 (4 W / 420 lm) gibt es dort für 7,99 €, günstigster Preis scheint 6,94 bei Völkner zu sein. Ein Preis von 4,99 € zeichnet sich auch im Preisverlauf der letzten Tage nicht ab.
capslock
Mega-User
Mega-User
Beiträge: 238
Registriert: Di, 19.10.10, 10:35

Mo, 19.01.15, 21:37

Die Glühfadenlampen von Müller haben laut Müller-Datenblatt alle einen ausgeprägten Rot-Peak, so als seien wie bei Vosla auch rote LEDs in den COBs integriert. Nur würde ich dann einen CRI von mindestens 90 erwarten. Exemplarisch das Datenblatt der 2 W-Tropfenlampe, aber das abgedruckte Spektrum ist bei allen Lampen gleich:
http://files.elv.de/Assets/Produkte/11/ ... e_data.pdf

Die Meßprotokolle von ELV bestätigen den guten Wirkungsgrad, lassen aber nicht eine Spur von Rot-Peak erkennen. Der Farbort liegt recht gut auf der Schwarzkörperkurve, sollte also warmweißes Licht ohne Stich erwarten lassen. Die Spektren und Farborte sind der verschiedenen Filamentlampen von Müller sind in den Messungen von ELV sehr ähnlich, stellvertretend wieder die 2 W - Tropfenlampe:
http://files.elv.de/Assets/Produkte/11/ ... mpe_mp.pdf

Mein eigener Eindruck von einem Exemplar (+ noch einer mattierte variante mit E14): übelster gelb-grün-Stich!
rolandk
User
User
Beiträge: 38
Registriert: So, 12.01.14, 02:18

Mo, 09.02.15, 01:17

Hat hier jemand Erfahrungswerte mit Glühfaden E14 Kerzen mit 4 Filament-Fäden ?

Die Dinger scheinen noch Kinderkrankheiten zu haben oder sind "überzüchtet" - die 3 Stück die ich habe (2x von PB-Versand und 1x von Glühbirne.de (Shada) sind alle nach wenigen Wochen ausgefallen.
capslock
Mega-User
Mega-User
Beiträge: 238
Registriert: Di, 19.10.10, 10:35

Mo, 09.02.15, 12:36

Die abgebildeten Kerzen haben einen E14-Sockel ohne weißen Plastikkragen. Da ist mit ziemlicher Sicherheit ein Kondensatornetzteil drin, was an sich noch kein Problem ist, wenn nicht aus Platzgründen der Pufferkondensator parallel zu den LEDs weggelassen wurde. Wenn der fehlt, sehen die LEDs beim Einschalten in einem ungünstigen Moment (wenn die Wechselspannung am nahe am Maximum ist) oder bei Spannungsspitzen auf der Leitung eine Überspannung, die sie recht schnell killt.

Wenn Du die Teile nicht wegen Garantie zurückschickst, mach sie mal auf und poste Fotos der Platine innendrin. Alternativ würde ich Dir auch Porto zahlen und dann selber die Dinger schlachten und Fotos posten.

Die Teile mit Plastikkragen, auch wenn sie kaum noch zu bekommen sind, dürften ein richtiges Schaltnetzteil haben und hoffentlich länger leben. Andererseits gibt es Marken wie v-tac und Müller Licht, die sogar richtig Garantie auf ihre Produkte geben und auch keinen Plastikkragen verwenden. Vielleicht setzen die begründetes Vertrauen in ihre Produkte und nicht nur Prinzip Hoffnung?
capslock
Mega-User
Mega-User
Beiträge: 238
Registriert: Di, 19.10.10, 10:35

Mo, 09.02.15, 19:22

Wobei auch Schaltnetzteile keine Garantie für langes Leben sind. Ich habe heute zwei Globo #10771 beim Wertstoffhof aus der Kiste für ausgediente Leuchtmittel mitgenommen. Das ist eine aktuelle LED-Kerze, die für ca. 10 € verkauft wird (würde ich noch nicht mal für eine bekannte Marke zahlen). Die Verarbeitung ist genial (gedrehtes Alu-Gehäuse), es handelt sich um so eine Kerze, wo drei mit SMD-LEDs bestückte Aluplatine wie Hyazinten in einem Oster-Blumentopf stecken.

Am Übergang zwischen E14-Sockel und Plastikkragen gab es bei beiden Birnen schon Schmauchspuren. Der nur punktgepreßte Sockel ließ sich problemlos mit einem Elektrikerschraubenzieher entfernen. Beim ersten Exemplar hatten sich die Drähte schon selbst ausgelötet, ebenso war der Begrenzungswiderstand verdampft und einer der Wechselstromanschlüsse des Gleichrichters. Beim zweiten war der Widerstand noch erkennbar und die Drähte noch vorhanden, aber der Anschluß vom Gleichrichter ebenfalls weg. In beiden Fällen hatten die Elkos noch keine dicken Backen gemacht. Die Drähte zu den LEDs hatten sich auch abgelötet, insofern besteht wenig Hoffnung für die LEDs...
Benutzeravatar
ben_c
Ultra-User
Ultra-User
Beiträge: 746
Registriert: Mo, 29.08.11, 19:07
Wohnort: Hechingen-Stein

Di, 07.04.15, 10:33

Es gibt jetzt übrigens im Shop die ersten Filament Produkte.

E14 2W
http://www.leds.de/LED-Lampen-Leuchtmit ... weiss.html
E14 4W
http://www.leds.de/LED-Lampen-Leuchtmit ... weiss.html
E27 6W
http://www.leds.de/LED-Lampen-Leuchtmit ... weiss.html

Die Artikel befinden sich derzeit im Upload, dauert noch etwas bis alle Daten korrekt angezeigt werden.
Benutzeravatar
Achim H
Star-Admin
Star-Admin
Beiträge: 13067
Registriert: Mi, 14.11.07, 02:14
Wohnort: Herdecke (NRW)
Kontaktdaten:

Di, 07.04.15, 11:03

Lead Energy AG = AEG Ligthing.
Guckstu: Lead Energy AG auf Facebook
Es gibt jetzt übrigens im Shop die ersten Filament Produkte.
Leute, besorgt Euch bitte jemanden zum Korrekturlesen, bevor Ihr etwas veröffentlicht.

Edit: Fehler wurden beseitigt.
Zuletzt geändert von Achim H am Di, 07.04.15, 11:31, insgesamt 1-mal geändert.
ustoni
Auserwählter
Auserwählter
Beiträge: 2140
Registriert: Sa, 04.06.11, 12:39
Wohnort: Mechernich

Di, 07.04.15, 11:09

Hab direkt mal 2 Stück der 6W-Version bestellt.
100 lm/W wäre ja sehr gut, aber wie sieht der Treiber im Sockel aus? Flimmern?

Falls nötig, werde ich eine zerlegen. Ergebnisse und Fotos folgen Ende der Woche.
Benutzeravatar
Achim H
Star-Admin
Star-Admin
Beiträge: 13067
Registriert: Mi, 14.11.07, 02:14
Wohnort: Herdecke (NRW)
Kontaktdaten:

Di, 07.04.15, 11:11

Auseinandernehmen und gucken was drin ist --> das mache ich auch gerne. :D
Zuletzt geändert von Achim H am Di, 07.04.15, 11:12, insgesamt 1-mal geändert.
ustoni
Auserwählter
Auserwählter
Beiträge: 2140
Registriert: Sa, 04.06.11, 12:39
Wohnort: Mechernich

Di, 07.04.15, 11:12

:lol:
Benutzeravatar
ben_c
Ultra-User
Ultra-User
Beiträge: 746
Registriert: Mo, 29.08.11, 19:07
Wohnort: Hechingen-Stein

Di, 07.04.15, 11:59

Lead Energy hatte früher mal AEG Lizenzen, jetzt nicht mehr.
Es gibt nach aktuellem Stand zukünftig keine AEG LED Produkte mehr.

Bin gespannt auf dein Testurteil. Die großen (Osram/Philips/Toshiba/LG) haben derzeit ja keine Pläne für solche Lampen.
Hatte selber schon welche zum testen und war vom Abstrahlwinkel begeistert, mehr konnte ich nicht beurteilen.

Vergleich: Philips vs. Filament LED
IMG_20150325_150344.jpg
IMG_20150325_150344.jpg (41.91 KiB) 833687 mal betrachtet
IMG_20150325_150500.jpg
IMG_20150325_150500.jpg (42.26 KiB) 833687 mal betrachtet
Hier mal vorab ein Bild vom Sockel. Auf die schnelle bekomme ich es nicht besser hin ;)
1.jpg
Zuletzt geändert von ben_c am Di, 07.04.15, 12:17, insgesamt 1-mal geändert.
ustoni
Auserwählter
Auserwählter
Beiträge: 2140
Registriert: Sa, 04.06.11, 12:39
Wohnort: Mechernich

Di, 07.04.15, 12:17

Wenn die bestellten Leuchtmittel ähnlich wie Deins aussehen, werde ich um ein Zerlegen wohl kaum herumkommen. :wink:

Der im Foto sichtbare Widerstand könnte ein Sicherungswiderstand sein oder auch ein niederohmiger Widerstand zum Begrenzen der Netzschwankungen. Bin mal gespannt.

Viel Platz ist im Sockel ja nicht. Ich gehe von einem Brückengleichrichter mit Glättungskondensator aus. Bei I=P/U=6/230=26 mA müsste dieser ja auch nicht zu groß ausfallen. Einige µF wären aber schon nötig.

Ich bin da im Moment noch sehr skeptisch, lasse mich aber gerne überraschen.
Benutzeravatar
ben_c
Ultra-User
Ultra-User
Beiträge: 746
Registriert: Mo, 29.08.11, 19:07
Wohnort: Hechingen-Stein

Di, 07.04.15, 12:18

Das Foto ist von der E27, sieht aber in der E14 auch nicht anders aus. Vielleicht mach ich später noch eine kaputt!
Benutzeravatar
ben_c
Ultra-User
Ultra-User
Beiträge: 746
Registriert: Mo, 29.08.11, 19:07
Wohnort: Hechingen-Stein

Di, 07.04.15, 13:57

Anbei das Innenleben:
IMG_20150407_145440.jpg
IMG_20150407_145440.jpg (25.6 KiB) 833700 mal betrachtet
IMG_20150407_145428.jpg
IMG_20150407_145428.jpg (30.01 KiB) 833700 mal betrachtet
ustoni
Auserwählter
Auserwählter
Beiträge: 2140
Registriert: Sa, 04.06.11, 12:39
Wohnort: Mechernich

Di, 07.04.15, 14:06

Das wäre dann mehr, als ich erwartet hätte. :shock: :)
ustoni
Auserwählter
Auserwählter
Beiträge: 2140
Registriert: Sa, 04.06.11, 12:39
Wohnort: Mechernich

So, 12.04.15, 14:37

So, hab mir jetzt 2 Versionen der Filamentlampen angesehen:
1. E14/2W: http://www.leds.de/LED-Lampen-Leuchtmit ... weiss.html
E14 ovp.jpg
2. E27/6W: http://www.leds.de/LED-Lampen-Leuchtmit ... weiss.html
E27 ovp.jpg
Zunächst die (katastrophale) E14-Version:
E14 aus.jpg
Nach Einsetzen in einen Sockel und Einschalten war der erste Eindruck zunächst positiv. Das Licht ist angenehm und für eine Leistung von nur 2W überraschend hell.
Dann habe ich meine Digitalkamera genommen, um das Teil auf Flimmern zu untersuchen. Ergebnis: sowas habe ich selbst bei dem billigsten China-Schrott noch nicht gesehen. Bei normalen Retrofits laufen mehr oder weniger starke dunkle Streifen über das Bild (vorausgesetzt natürlich, dass ein leichtes Flimmern vorhanden ist). Bei dieser Lampe flackert der ganze Bildschirm der Digitalkamera. Die Belichtungsautomatik ist hier völlig überfordert. Ich hab dann mal probeweise ein paar Fotos gemacht. Von hellem Leuchten über diverse Helligkeitsstufen bis zur komplett dunklen Lampe war alles dabei.
Bewegt man die Lampe schnell hin und her, wird ein starker Stroboskopeffekt sichtbar.

Also hab ich die Lampe erstmal zerlegt (kleiner Hammer und Seitenschneider reichen hierzu aus :lol: )
Legt man einen Filamentstab unters Mikroskop, kann man die einzelnen LEDs als dunkle Punkte erkennen:
Filament.jpg
Wenn ich mich nicht verzählt habe, enthält jeder Stab 28 LEDs. Beide Stäbe sind in Reihe geschaltet, womit die Vorwärtsspannung der Schaltung bei ca. 160 V liegen dürfte.

Im Sockel befindet sich die "Treiberplatine":
Platine.jpg
Es handelt sich hier um ein Kondensatornetzteil billigster Bauart bestehend aus einer Reihenschaltung eines 47 Ohm Widerstands, eines Kondensators und eines Brückengleichrichters. Die Ausgangsspannung des Gleichrichters gelangt ungeglättet an die Filamentstäbe. Der SMD-Widerstand auf der Platine ist übrigens parallel zu den Ausgängen des Gleichrichters geschaltet.

Damit wird auch klar, warum die Lampe so extrem flimmert. Die Ausgangsspannung des Gleichrichters muss erst die 160 V überschreiten, bevor die LEDs leuchten. Nach unterschreiten dieser Spannung sind die LEDs wieder aus. Grafisch dargestellt dürfte das in etwa so aussehen:
Sinus.jpg
Die gelben Flächen im Bild sollen dabei das Leuchten der LEDs darstellen.

Das ist das erste mal, dass ich von einem Produkt, das von Lumitronix vertrieben wird, maßlos enttäuscht bin. Für Beleuchtungszwecke im Wohnbereich erscheint mir dieses Leuchtmittel völlig ungeeignet.
Statt "LED Filament Kerze" könnte man dieses Teil auch ruhigen Gewissens "100Hz Leistungsstroboskop" nennen. Mein Vorschlag an Lumitronix: dieses Produkt schnellstens aus dem Sortiment nehmen.

Als nächstes kam die E27-Version an die Reihe.
E27 aus.jpg
Auch hier wieder: angenehmes Licht und richtig hell. Die Lampe ist ein echter Hingucker.
Nach meiner Erfahrung mit der E14-Lampe hatte ich natürlich auch hier ein Flimmern erwartet. Um so überraschter war ich, dass mit der Digitalkamera keinerlei Flimmern feststellbar ist.
Trotzdem musste auch dies Lampe "dran glauben". Hier sieht die Treiberplatine völlig anders aus:
E27 Platine top.jpg
E27 Platine bottom.jpg
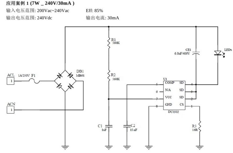
Die Platine ist wohl identisch mit der von ben-c geposteten. Bei dem IC handelt es sich um ein DU1502. Im Netz habe ich leider nur ein chinesisches Datenblatt gefunden. Hier ein paar Auszüge:
DU1502 Anschluss.jpg
DU1502 Anschluss.jpg (10.79 KiB) 836341 mal betrachtet
DU1502 Block.jpg
DU1502 Block.jpg (26.93 KiB) 836341 mal betrachtet
DU1502 Anwendung.jpg
Es handelt sich wohl um einen Konstantstromtreiber für hohe Betriebsspannungen.

Für dieses Leuchtmittel kann ich eine uneingeschränkte Kaufempfehlung geben, besonders für Leuchten, in denen das Leuchtmittel im Betrieb zu sehen ist.

Beide Lampen werden im Betrieb übrigens nur handwarm.
Benutzeravatar
Achim H
Star-Admin
Star-Admin
Beiträge: 13067
Registriert: Mi, 14.11.07, 02:14
Wohnort: Herdecke (NRW)
Kontaktdaten:

So, 12.04.15, 15:41

Die beiden Drähte unterhalb des Elko sehen verdächtig nach kalter Lötstelle aus.

Hast Du Bilder alle mit Deinem USB-Mikroskop gemacht?
(das Gerät steht noch auf meiner Wunschliste).

Ich habe die Nacht eine Osram T26 Kühlschranklampe geschlachtet. Bilder gibt's nicht, nur einen Schaltplan.
Gesperrt